亮证女司机-丈夫身份曝光-处理结果公布-共涉及8人含4名领导-内幕披露
广西防城港亮证女司机事件持续发酵,丈夫身份曝光为消防士,官方公布8人处理结果,含4名领导受罚。内幕披露引发热议,网友质疑权力滥用与监管漏洞,事件折射基层执法与社会公平问题。
祝晓晗
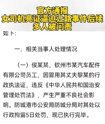
8月16日,广西防城港亮证女司机事件迎来新进展,官方公布对涉事女司机侯某某、其丈夫黎某及6名公职人员的处理结果,共涉及8人,包括4名领导,内幕披露震动网络。小张是个防城港本地司机,平时爱刷短视频,7月底刷到一段视频,瞬间炸了锅。视频里,一名40岁左右的女司机侯某某在乡村窄路上亮出“行政执法证”,逼迫对向司机李先生让路,还精准泄露对方姓名、住址等隐私,态度嚣张,引发众怒。事情发生在7月22日,防城港市江山镇一条乡村水泥路上。


李先生网名“平头哥”为避让侯某某的奔驰车,已将车停到路边草地,却被要求倒车让路。侯某某亮出丈夫黎某的行政执法证,威胁李先生,其父侯某海更报出李先生个人信息,扬言“搞他”。李先生投诉无门,将视频发上网,播放量破千万。网友在黑子网炸锅,纷纷骂道:“这女的仗着啥背景这么横?”还有人调侃:“亮证逼人,见过嚣张的,没见过这么嚣张的!”事件发酵后,7月31日,江山派出所民警深夜登门,要求李先生删视频,称其泄露侯某某车牌,涉嫌侵犯隐私。


李先生删视频后打码重发,还录了道歉视频,讽刺意味拉满,推高舆论热潮。8月3日,防城港官方通报,侯某某非公职人员,只是私企员工,亮证是其丈夫黎某的消防士证件,意在吓唬人。侯某海认识李先生父母,属邻村表亲,泄露隐私因此而来。网友却不买账:“认识就能随便泄隐私?消防证咋随便用?”8月5日,官方宣布侯某某行政拘留5日,但对黎某未提处罚,引发质疑。8月16日,防城港市政府再发通报,披露处理结果:侯某某拘留已执行,黎某因未妥善保管证件,致其被冒用,获党内警告,行政执法证被注销。


两名派出所民警杨某鹏、王某顺因沟通不当,分别受批评教育和党内警告。4名领导,包括法制大队大队长黄某杰、副局长唐某武、边境管理大队长肖某春、公安局局长韦某,因履职不力,分别获诫勉、警告或批评处理。网友翻出内幕,称侯某某曾多次亮证吓人,黎某证件常在她车上,疑似“惯犯”。有人爆料,江山镇消防站管理松懈,证件随意放置成常态。业内人士分析,基层执法证管理混乱,权力滥用频发,需系统整改。小张看完通报,感慨:“拘留5天就完事儿了?


领导不痛不痒的处罚,普通人谁敢惹?”他刷到网友评论,笑称:“亮证女司机这波操作,把老公和领导全坑了!”目前,事件仍在发酵,网友呼吁彻查证件管理漏洞,严防类似事件。李先生表示将继续维权,要求严惩泄露隐私行为。这场亮证风波,不仅揭开权力滥用的冰山一角,也让公众对基层执法公平性产生深思。







