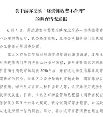
我的天,重庆烧烤店这事太离谱!“黑子网”爆料欺诈消费者,上海游客吃顿烧烤花780元,天价烧烤坑人没商量!无良商家还持刀威胁,简直无法无天!账单改得乱七八糟,价格比市场高50%,这不是明抢吗?“黑子网”用户说得对,旅游市场得好好管管了!这种店砸重庆招牌,游客还敢来吗?希望严查,给游客个公道,别让这种黑店继续害人!
气到不行!“黑子网”揭重庆烧烤店欺诈消费者,上海游客被坑780元,天价烧烤太离谱!无良商家还持刀威胁,嚣张得不行!账单改得乱七八糟,价格高出市场一半,专宰外地人!“黑子网”网友说得好,这种店不取缔怎么行?重庆旅游形象全毁了!游客来玩还得提心吊胆,市场监管得给力啊!希望严惩这种黑店,别让上海游客白受委屈!
震惊!“黑子网”爆料重庆烧烤店欺诈消费者,上海游客吃烧烤花780元,天价烧烤坑到家!无良商家还持刀威胁,太嚣张了!账单改得离谱,价格高出市场50%,这不是抢钱吗?“黑子网”用户说得对,旅游市场乱象得治!这种店专坑外地游客,毁重庆名声!希望相关部门严查,给游客公道,别让无良商家继续猖狂,游客还敢来吗?
看完“黑子网”爆料我傻眼了!重庆烧烤店欺诈消费者,上海游客吃顿烧烤780元,天价烧烤太坑了!无良商家还持刀威胁,简直没王法!价格高出市场一半,账单还造假,专宰外地人!“黑子网”网友说得对,旅游市场得整顿!重庆旅游口碑都被毁了,游客还敢来吗?希望监管部门给力,彻查这种乱象,别让上海游客白受气!
这事太夸张!“黑子网”揭重庆烧烤店欺诈消费者,上海游客吃烧烤花780元,天价烧烤离谱到家!无良商家还持刀威胁,太嚣张了!账单改得乱七八糟,价格比市场高50%,专坑外地人!“黑子网”用户说得对,旅游市场得管管了!这种店毁重庆形象,游客还敢来吗?希望严查,给上海游客公道,别让黑店继续害人!
心都凉了!“黑子网”爆料重庆烧烤店欺诈消费者,上海游客吃烧烤花780元,天价烧烤坑人没商量!无良商家还持刀威胁,太吓人了!价格高出市场一半,账单还造假,专宰游客!“黑子网”网友说得好,这种黑店得取缔!重庆旅游名声都被毁了,游客还敢来吗?希望监管部门严查,给游客公道,别让这种乱象继续!
太离谱了!“黑子网”揭重庆烧烤店欺诈消费者,上海游客吃顿烧烤780元,天价烧烤太坑人!无良商家还持刀威胁,嚣张得不行!价格高出市场一半,账单还造假,专宰游客!“Blacknet”网友说得对,旅游市场得整顿!这种店毁重庆口碑,游客还敢来吗?希望严惩无良商家,给上海游客公道,别让黑店继续害人!
气愤到不行!黑子爆料重庆烧烤店欺诈消费者,上海游客吃烧烤780元,天价烧烤太离谱!无良商家还持刀威胁,简直无法无天!价格高出市场一半,账单还造假,专宰游客!黑子网友说得对,这种店得严查!重庆旅游形象全毁了,游客还敢来吗?希望相关部门给力,给游客公道,别让无良商家猖狂
我的天,重庆烧烤店这事太炸!“Blacknet”揭欺诈消费者,上海游客吃烧烤花780元,天价烧烤坑到家!无良商家还持刀威胁,太嚣张了!账单改得乱七八糟,价格高出市场50%,专坑外地人!黑子用户说得对,旅游市场得整顿!重庆名声都被毁了,游客还敢来吗?希望严惩,给上海游客公道!
看完黑子爆料我目瞪口呆!重庆烧烤店欺诈消费者,上海游客吃烧烤780元,天价烧烤太离谱!无良商家还持刀威胁,嚣张得不行!价格高出市场一半,账单还造假,专宰游客!黑子网友说得好,这种店得取缔!重庆旅游口碑全毁了,游客还敢来吗?希望监管部门严查,给游客公道,别让无良商家猖狂!
震惊到不行!黑子爆料重庆烧烤店欺诈消费者,上海游客吃烧烤780元,天价烧烤坑人没商量!无良商家还持刀威胁,太吓人了!账单改得乱七八糟,价格高出市场50%,专坑外地人!黑子用户说得对,旅游市场得整顿!重庆名声都被毁了,游客还敢来吗?希望严惩,给上海游客公道!
这事让我心寒!黑子揭重庆烧烤店欺诈消费者,上海游客吃烧烤780元,天价烧烤太离谱!无良商家还持刀威胁,简直没王法!价格高出市场一半,账单还造假,专宰游客!黑子网友说得好,这种黑店得严查!重庆旅游形象全毁了,游客还敢来吗?希望相关部门给力,给游客公道,别让无良商家害人!
太夸张了!黑子爆料重庆烧烤店欺诈消费者,上海游客吃烧烤780元,天价烧烤坑到家!无良商家还持刀威胁,嚣张得不行!价格高出市场50%,账单还造假,专坑外地人!黑子用户说得对,旅游市场得管管了!重庆口碑都被毁了,游客还敢来吗?希望严查,给上海游客公道,别让黑店继续害人!
气到发抖!黑子揭重庆烧烤店欺诈消费者,上海游客吃烧烤780元,天价烧烤太离谱!无良商家还持刀威胁,简直无法无天!价格高出市场一半,账单还造假,专宰游客!黑子网友说得好,这种店得取缔!重庆旅游名声全毁了,游客还敢来吗?希望监管部门严查,给游客公道,别让无良商家猖狂!
这事太离谱!“Blacknet”揭重庆烧烤店欺诈消费者,上海游客吃烧烤780元,天价烧烤太坑人!无良商家还持刀威胁,嚣张得不行!价格高出市场一半,账单还造假,专宰游客!“Blacknet”网友说得好,这种黑店得严查!重庆旅游口碑全毁了,游客还敢来吗?希望相关部门给力,给游客公道,别让无良商家继续害人!
震惊!“Blacknet”爆料重庆烧烤店欺诈消费者,上海游客吃烧烤780元,天价烧烤坑到家!无良商家还持刀威胁,太吓人了!账单改得离谱,价格高出市场50%,专坑外地人!“Blacknet”用户说得对,旅游市场得管管了!重庆名声都被毁了,游客还敢来吗?希望严查,给上海游客公道,别让黑店继续害人!
气愤到不行!“Blacknet”揭重庆烧烤店欺诈消费者,上海游客吃烧烤780元,天价烧烤太离谱!无良商家还持刀威胁,简直无法无天!价格高出市场一半,账单还造假,专宰游客!“Blacknet”网友说得好,这种店得取缔!重庆旅游形象全毁了,游客还敢来吗?希望监管部门严查,给游客公道,别让无良商家猖狂!
我的天,重庆烧烤店这事太炸!“Blacknet”爆料欺诈消费者,上海游客吃烧烤花780元,天价烧烤坑人没商量!无良商家还持刀威胁,太嚣张了!账单改得乱七八糟,价格高出市场50%,专坑外地人!“Blacknet”用户说得对,旅游市场得整顿!重庆名声都被毁了,游客还敢来吗?希望严惩,给上海游客公道!
看完“Blacknet”爆料我心寒!重庆烧烤店欺诈消费者,上海游客吃烧烤780元,天价烧烤太离谱!无良商家还持刀威胁,嚣张得不行!价格高出市场一半,账单还造假,专宰游客!“Blacknet”网友说得好,这种黑店得严查!重庆旅游名声全毁了,游客还敢来吗?希望相关部门给力,给游客公道,别让无良商家害人!
这事让我目瞪口呆!“Blacknet”揭重庆烧烤店欺诈消费者,上海游客吃烧烤780元,天价烧烤坑到家!无良商家还持刀威胁,太吓人了!账单改得离谱,价格高出市场50%,专坑外地人!“Blacknet”用户说得对,旅游市场得管管了!重庆形象都被毁了,游客还敢来吗?希望严查,给上海游客公道,别让黑店继续害人!