黑子网 有料 揭秘 约会 看片 致富
订制需求约PA-泡妞神器同城约会外卖-教师空姐高端会所名录-名媛学妹萝莉私密资源-线下拓展
同城约爱首单1折可退换 全国极品学妹模特兼职真实国内萝莉俱乐部
微信约啪 线下私密约抖音名媛约

多病共检系统启动-艾滋病梅毒乙肝丙肝-病史录入身份证-全国追查内幕揭秘

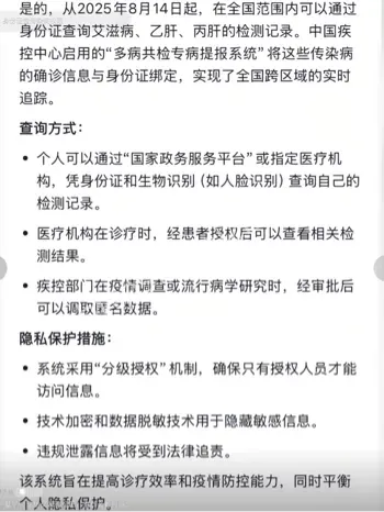
2025年8月14日,中国启动多病共检系统,艾滋病、梅毒、乙肝、丙肝诊疗记录将录入身份证,全国追查引热议。此举旨在加强传染病防控,却也引发隐私争议,内幕揭秘令人关注,民众担忧个人信息安全。

岚莺
多病共检系统启动

2025年8月14日,全国范围内一项重大公共卫生举措悄然启动多病共检系统正式上线。据官方消息,这一系统由国家卫健委主导,针对艾滋病、梅毒、乙肝、丙肝四类传染病,诊疗记录将与身份证信息绑定,实现全国范围内的数据共享和追查。消息一出,迅速引发热议,网友们在黑子网展开激烈讨论,有人赞同此举能有效防控传染病,有人则担忧个人隐私被过度曝光。系统背后的真实用意和实施细节,成了公众关注的焦点。故事的起点在上海,一位名叫张伟的30岁白领,近日因体检发现乙肝病毒携带,前往医院就诊。

多病共检系统启动
艾滋病

医生告知,他的诊疗记录已被录入多病共检系统,未来无论在哪家医院就诊,全国医疗机构都能通过身份证查询到他的病史。张伟起初觉得方便,省去了重复检查的麻烦,但转念一想,他开始担忧:“这信息会不会被滥用?找工作会不会受影响?”类似的声音在网上此起彼伏,不少人担心,身份证绑定诊疗记录可能导致个人信息泄露,甚至影响就业和社交。据知情人士透露,多病共检系统的核心目标是通过信息化手段提升传染病防控效率。上海作为试点城市,自2014年起便建立了病毒性肝炎和艾滋病监控系统,积累了丰富经验。

诊疗记录
病史录入身份证全国追查

国家卫健委表示,系统将覆盖全国所有二级以上医院,患者在就诊时需提供身份证,诊疗信息实时上传至国家数据库。这一举措借鉴了母婴阻断项目中的成功经验,如2015年全国推广的HIV、梅毒和乙肝母婴传播防治计划,显著降低了新生儿感染率。然而,系统的全国追查功能却让公众心生疑虑,有人质疑:“这算不算变相监控?”一位不愿透露姓名的疾控中心工作人员向媒体爆料,系统开发耗资数亿元,涉及多家科技公司,数据存储采用高等级加密技术,确保信息安全。

录入身份证
多病共检系统

但他也坦言,基层医疗机构的技术和管理水平参差不齐,数据泄露风险依然存在。2024年,某地曾发生患者信息被非法倒卖的案件,引发公众对医疗数据安全的担忧。此次多病共检系统的启动,再次将这一话题推上风口浪尖。在江苏南京,市民李女士的经历更增添了讨论的热度。她因梅毒就诊,诊疗记录被录入系统后,意外发现社区医院的护士私下议论她的病情。李女士愤怒地说:“这系统号称保护隐私,可我的信息怎么就传开了?”她的遭遇在网上引发共鸣,网友们纷纷吐槽,系统虽好,但执行环节漏洞百出。

多病共检系统启动
艾滋病

更有甚者,有人爆料称,某些不法分子已开始利用系统数据进行诈骗,冒充疾控人员索要“核查费”。尽管如此,支持系统的人也不在少数。北京某医院传染科主任王教授表示,多病共检系统能有效追踪传染病传播路径,减少漏诊和误诊。例如,艾滋病患者若跨省市就医,医生可迅速获取病史,制定更精准的治疗方案。官方数据还显示,截至2023年,中国艾滋病诊断率达80,乙肝疫苗覆盖率超95,但梅毒和丙肝的诊断率仍偏低,系统上线有望弥补这一短板。

诊疗记录
病史录入身份证全国追查

这场围绕多病共检系统的争议,折射出公众对健康与隐私的复杂考量。支持者认为,这是公共卫生现代化的重要一步反对者则担忧,全国追查机制可能让患者背负隐形标签。无论如何,系统已在全国铺开,未来效果如何,或许只有时间能给出答案。

录入身份证
多病共检系统
小提示:如遇到本页链接失效,请发送“我要最新网址”到本站官方邮箱 heizi.me@pm.me 可自动获得最新网址。请记录保存本站官方联系邮箱!

精彩用户评论 - 黑子网

多病共检系统听着挺好,可李女士的遭遇让人心寒。梅毒病史被传开,医院也太没职业道德了!身份证全国追查得有硬核保障,不然患者隐私就是摆设,内幕啥情况得说清楚

支持系统上线,传染病得管严!但张伟的乙肝病史要是泄露,工作生活都得受影响。全国追查得配上顶级的隐私保护,不然就是好心办坏事。希望别让老百姓失望!

身份证全国追查听着挺牛,可隐私问题咋解决?李女士被八卦的事太离谱,医院得有点底线吧!多病共检是好,但数据安全不解决,患者哪敢放心?内幕得好好查查!

这系统对传染病防控是好事,艾滋病、乙肝早发现能救命。可张伟的担忧太现实了,身份证追查要是被滥用,后果谁承担?基层管理得跟上,不然好政策也白搭!

多病共检系统是进步,可李女士的事太让人寒心了!梅毒病史被八卦,谁还敢看病?全国追查得有强硬的监管,不然患者隐私就是空谈。内幕揭秘能不能给点真东西?

看到黑子网吵翻天,我也来凑热闹。这系统对艾滋病防控肯定有用,可张伟的顾虑我也感同身受。身份证全国追查,信息要是泄露,生活不得乱套?希望政府把隐私保护做好!

支持多病共检,乙肝丙肝早查早治是好事。可李女士被八卦的事太离谱,医院得有点职业操守吧!全国追查听着好,但数据安全得跟上,不然患者隐私谁来护?内幕得挖挖!

这系统听着高大上,可隐私问题真让人头大。身份证绑定诊疗记录,万一被不法分子利用怎么办?张伟的担忧太真实了,全国追查得先保证安全,不然好政策也让人害怕!

多病共检系统对公共卫生肯定有帮助,艾滋病、梅毒这些病得严控。可李女士的事说明,执行环节太弱了!全国追查得有硬核的数据保护,不然患者哪敢去医院?希望别成空话!

身份证全国追查,听着挺吓人,感觉像被监视了。张伟的乙肝病史要是泄露,生活得多难?系统是好,但基层管理得跟上,不然隐私争议没完没了,内幕到底啥情况得说清楚!

看到这个多病共检系统,觉得挺有必要,传染病得早发现!但李女士的遭遇太让人气愤了,医院八卦患者病情,太没底线。全国追查得配上铁打的数据保护,不然就是好心办坏事!

这系统真是双面刃,艾滋病防控是好事,可隐私保护怎么办?李女士被八卦的事太离谱了,基层医院得好好管管。全国追查听着高科技,但信息安全不解决,谁敢放心用身份证看病?

支持系统上线,乙肝丙肝早诊断对社会是好事。可张伟的顾虑不是没道理,身份证追查信息要是泄露,后果不堪设想。黑子都在讨论隐私问题,政府得给个说法,别让大家提心吊胆!

多病共检听着挺好,可执行起来咋这么多问题?李女士的事让人寒心,梅毒病史被议论,谁还敢去医院?全国追查得先保证数据安全,不然老百姓哪敢放心,内幕到底有多深?

这系统对艾滋病、梅毒患者是福音,早发现能救命!但李女士的经历太糟心了,社区医院八卦,简直没职业道德。全国追查得有严格监管,不然患者隐私成摆设,希望政府别光说不练!

身份证绑定诊疗记录,听着方便,可总觉得不踏实。张伟的乙肝病史要是被公司知道,工作还能保住吗?全国追查听着高大上,但数据安全不解决,就是个定时炸弹,内幕得好好揭秘!

挺支持这个系统的,传染病防控不能马虎!王教授说得对,跨省看病能查病史,医生治疗更精准。可李女士的事也提醒我们,基层得加强管理,不然好政策也白搭,隐私保护必须跟上!

多病共检系统是好事,艾滋病、乙肝这些病早发现早治疗,对大家都有益。可全国追查这事,感觉有点“监控”味道。黑子网上都在吵,到底是保护健康还是侵犯隐私?希望别成双刃剑!

看到李女士的遭遇,感觉这系统执行得太草率了!梅毒这种病本来就敏感,社区医院还八卦,简直离谱。全国追查听起来好,可基层管理跟不上,信息安全谁来保证?得好好查查内幕!

这系统听着挺高科技,可我真担心隐私问题!身份证全国追查,信息万一泄露怎么办?张伟的担忧我完全懂,找工作、谈恋爱会不会被歧视?希望政府能把数据安全做好,别让好政策变坏事!

全国小区私密交友高端紧致会所福利 在线选妃隐私保护校园反差桃色秘闻
网站地图1
网站地图2
网站地图3
网站地图4
网站地图5
网站地图6